- Messages : 62
- Remerciements reçus 60
Oral Controleur Externe 2016
- chamoudubidou
-
- ‹ Membre du Panthéon ›
-
Moins
Plus d'informations
il y a 10 ans 1 mois #57225
par chamoudubidou
Admise AAFIP 2016
Admise Contrôleur 2016 !!!!!!!!
Réponse de chamoudubidou sur le sujet Oral Controleur Externe 2016
C'est pour tout les trucs chiants que j'ai prévu tant d'avance :silly:
Merci de vos conseils je vais faire ça, et au pire je vais prier pour qu'il fasse beau je me baladerais ^^ :flower:
Merci de vos conseils je vais faire ça, et au pire je vais prier pour qu'il fasse beau je me baladerais ^^ :flower:
Admise AAFIP 2016
Admise Contrôleur 2016 !!!!!!!!
Les utilisateur(s) suivant ont remercié: Yonji
Le sujet a été verrouillé.
- Lerilia
-
- -- Très impliqué --
-
Moins
Plus d'informations
- Messages : 470
- Remerciements reçus 765
il y a 10 ans 1 mois #57226
par Lerilia
Après l'arret de ReR jsute avant Noisy Le Grand - Mont d'Est (l'arret de l'enfip d'ailleurs), il y a un grand centre commercial juste à coté et c'est a 5mn en ReR
Réponse de Lerilia sur le sujet Oral Controleur Externe 2016
chamoudubidou écrit: C'est pour tout les trucs chiants que j'ai prévu tant d'avance :silly:
Merci de vos conseils je vais faire ça, et au pire je vais prier pour qu'il fasse beau je me baladerais ^^ :flower:
Après l'arret de ReR jsute avant Noisy Le Grand - Mont d'Est (l'arret de l'enfip d'ailleurs), il y a un grand centre commercial juste à coté et c'est a 5mn en ReR
Les utilisateur(s) suivant ont remercié: chamoudubidou, Yonji
Le sujet a été verrouillé.
- Patlegrand
-
- Nouveau
-
Moins
Plus d'informations
- Messages : 9
- Remerciements reçus 9
il y a 10 ans 1 mois #57258
par Patlegrand
Réponse de Patlegrand sur le sujet Oral Controleur Externe 2016
Bonjour,
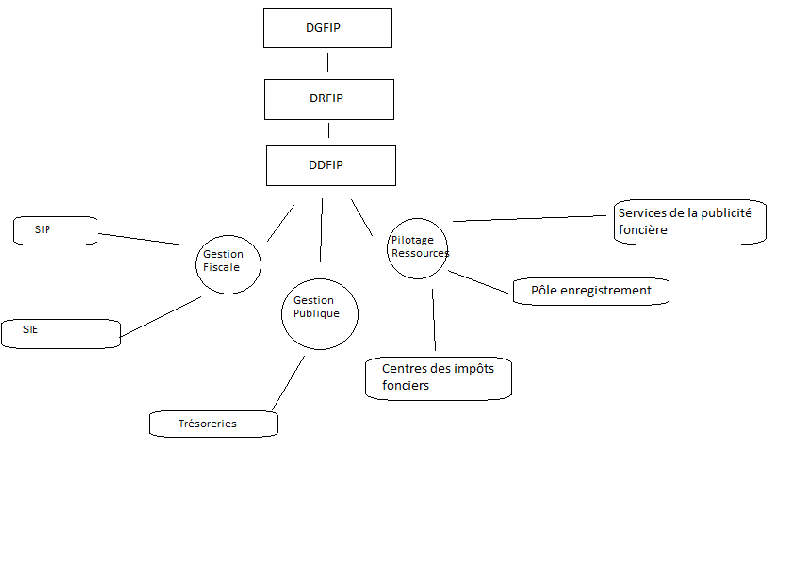
Après recherches, je n'arrive pas à trouver un schéma montrant l'ensemble de l'organisation des finances publiques, j'en ai fait un sur paint mais je ne sais pas s'il est exact (Par contre il est incomplet)
Qu'en pensez-vous ?
Après recherches, je n'arrive pas à trouver un schéma montrant l'ensemble de l'organisation des finances publiques, j'en ai fait un sur paint mais je ne sais pas s'il est exact (Par contre il est incomplet)
Qu'en pensez-vous ?
Les utilisateur(s) suivant ont remercié: Yonji
Le sujet a été verrouillé.
- PsykOoO
-
- -- Très impliqué --
-
Moins
Plus d'informations
- Messages : 272
- Remerciements reçus 282
il y a 10 ans 1 mois #57261
par PsykOoO
2016 : CFIP externe - LP 10/15
2017 : IFIP externe - LP 30/35
Réponse de PsykOoO sur le sujet Oral Controleur Externe 2016
Le nombre d’admissibles sur réduit . Après les 11 admis au concours d'inspecteurs, 34 personnes admissibles au concours externe sont sur la liste d'admission du CIN. :woohoo:
2016 : CFIP externe - LP 10/15
2017 : IFIP externe - LP 30/35
Les utilisateur(s) suivant ont remercié: JS, Yonji
Le sujet a été verrouillé.
- Ccyril67
-
- Bébé
-
Moins
Plus d'informations
- Messages : 13
- Remerciements reçus 12
il y a 10 ans 1 mois #57262
par Ccyril67
Réponse de Ccyril67 sur le sujet Oral Controleur Externe 2016
Bonjour tout le monde, j'ai reçu ma convocation pour l'oral. Par contre, dans le courrier il n'y avait pas de fiche de présentation à remplir... Quelqu'un pourrait-il éclairer ma lanterne à ce sujet ? ^^
Les utilisateur(s) suivant ont remercié: Yonji
Le sujet a été verrouillé.